APRS IGate with DireWolf and MC3362P receiver
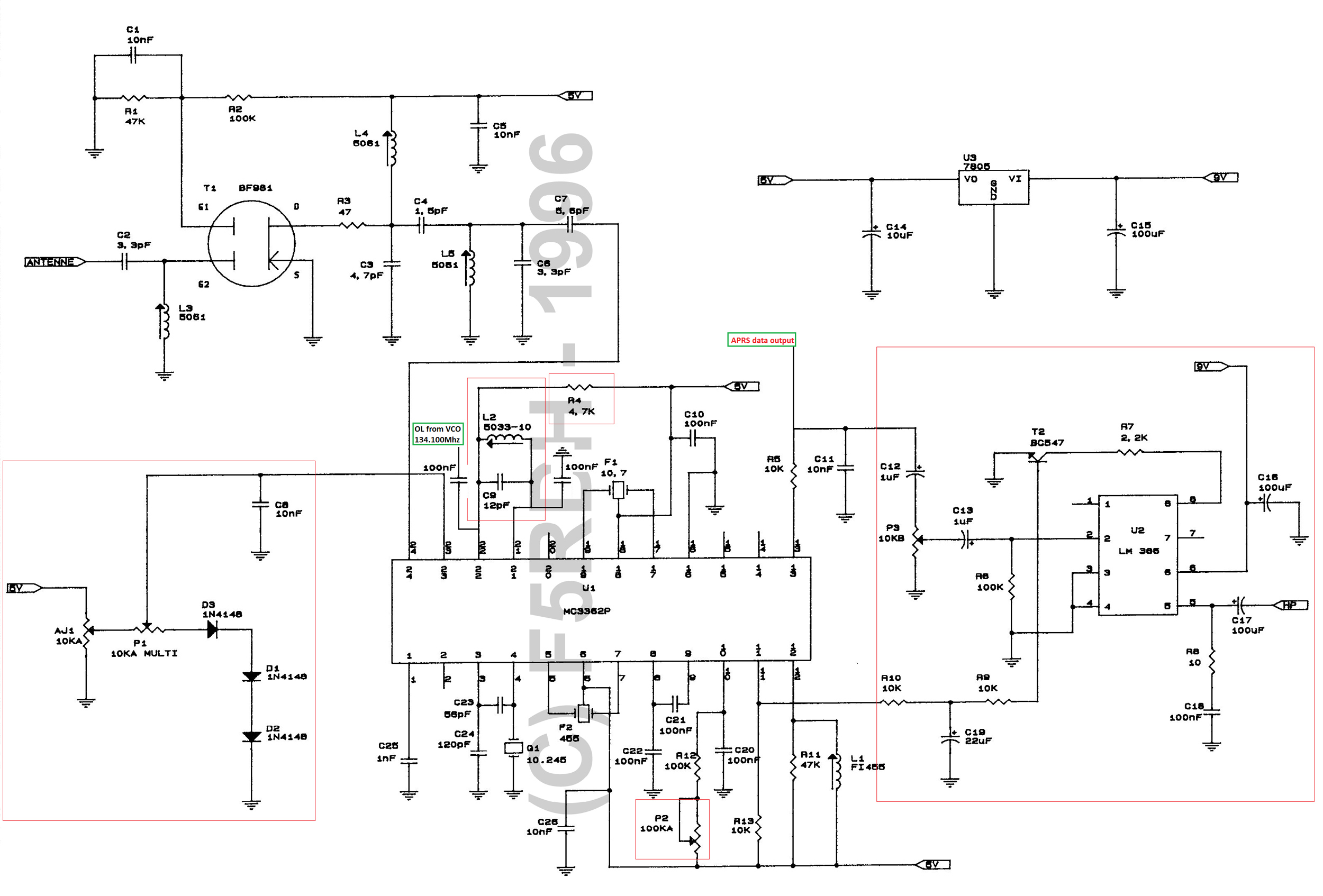
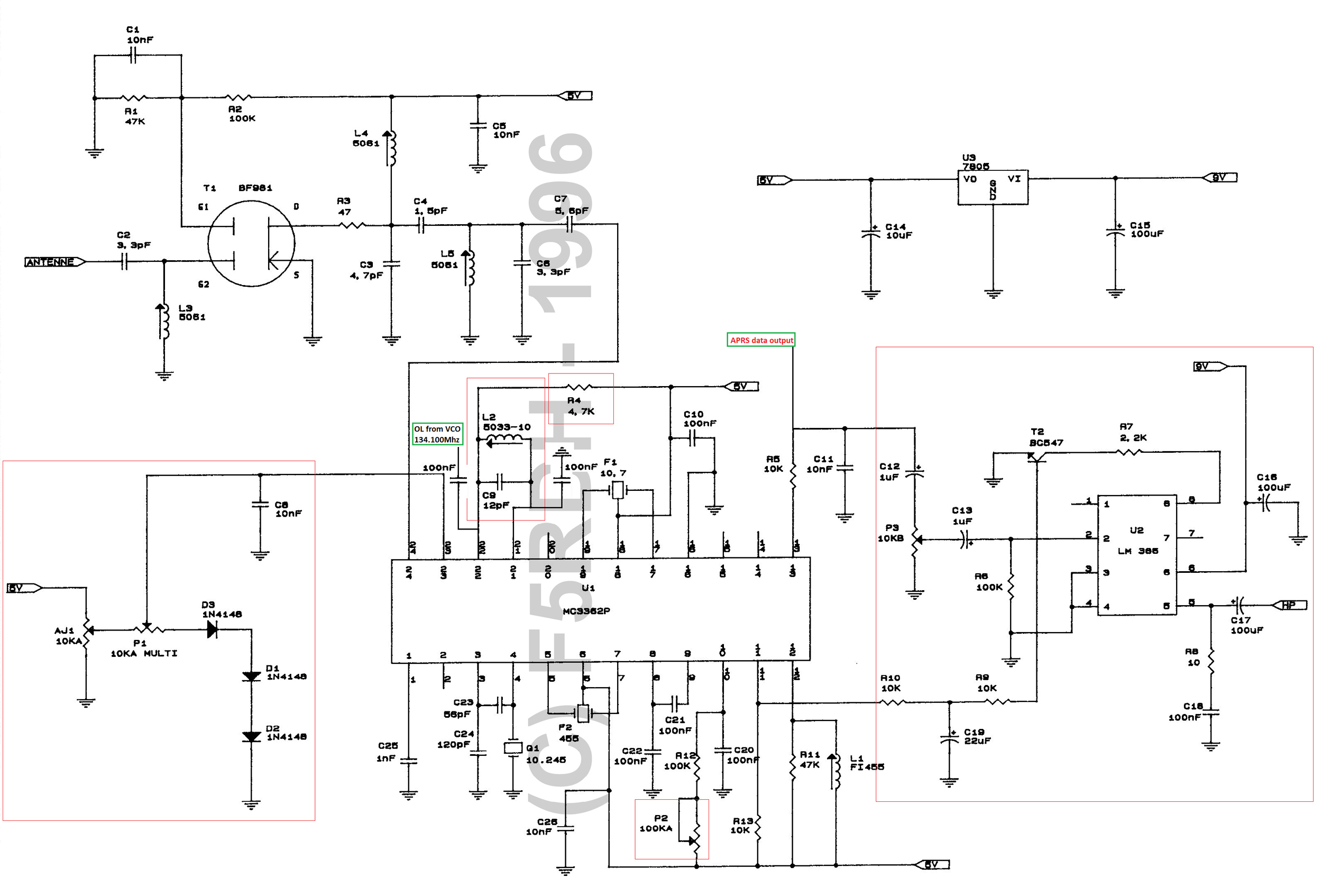
Currently under testing, a APRS iGate with Raspberry under DireWolf, and a good sound card SoundBlaster3 USB, didn’t want to use a dedicated VHF receiver for that so i have take a old good MC3362P from my first 2 meters receiver, old board from F5RDH project, i have removed the local LO (L/C), and replaced it by a ADF4351 (integrated voltage controlled oscillator), in Europe APRS QRG is 144.800Mhz, so i need 144.800 – 10.7 = 134.100Mhz, some lines of code with a Arduino can easly program ADF4351 to generate this frequency, the ADF’ board come from ebay for some $$, Mc3362P need around 80~100mv of level. The LO give around -5db output, that just enough for the mixer.
MC3362P Low-Power Narrowband FM Receiver
Rx144 part list
Rx144 board and pcb
Modified schematic
RED areas need to be removed:
-frequency control P1 and component around,
-P2 squelch control, tie R12 to Vcc,
-remove audio amplifier U2, no needed
-remove local oscillator L/C, L2, C9, and R4, put 100nf on pin 21, connect pin 22 to your LO (134.100) with 100nf.
MC3362P is a « obsolete » part since around 2005′ year, but still available on market, some sellers on ebay, or Futurlec (1.90$)
Go to github and install DireWolf on your Raspberry
Dire Wolf is a software « soundcard » AX.25 packet modem/TNC and APRS encoder/decoder. It can be used stand-alone to observe APRS traffic, as a tracker, digipeater, APRStt gateway, or Internet Gateway (IGate). For more information, look at the bottom 1/4 of this page and in https://github.com/wb2osz/direwolf/blob/dev/doc/README.md

All part are inside a 1U rack, recycled from old switch
Rf Input on BNC connector, RJ 45 to connect the Raspberry, external USB port, and power.
Power part
The MC3362P receiver with the LO on 134.100Mhz.
On top, the hard drive on the usb hub, at bottom, the Raspberry Pi with the USB Sound Card.
TO-DO: Connect the RJ45 socket to Rpi, & install a properly safety shut down power system for Rpi.









